It's hard to miss all of the articles describing how digital content is on the rise. People love listening, watching, and consuming online, and statistics continue to support this growth. In January, Nielsen released its 2017 Year-End Report, outlining several strong trends that should incentivize more organizations to look into digitally distributing their content this year.
The most notable trend was that on-demand audio streaming increased almost 60% from 2016 to 2017 at over 400 billion streams total. This far surpasses any physical album purchases or digital downloads last year. Total digital music consumption also increased by over 20%, which includes digital albums, track equivalent albums (every 10 digital downloads equals one album), and on-demand streaming equivalent albums (every 1500 streams equals one album).
Classical music organizations, including symphonies and opera companies, are prime candidates for digitally distributing their content. These organizations produce excellent work that is regularly recorded, usually for internal archives. What would it take, though, to take advantage of this trend of digital audio consumption?
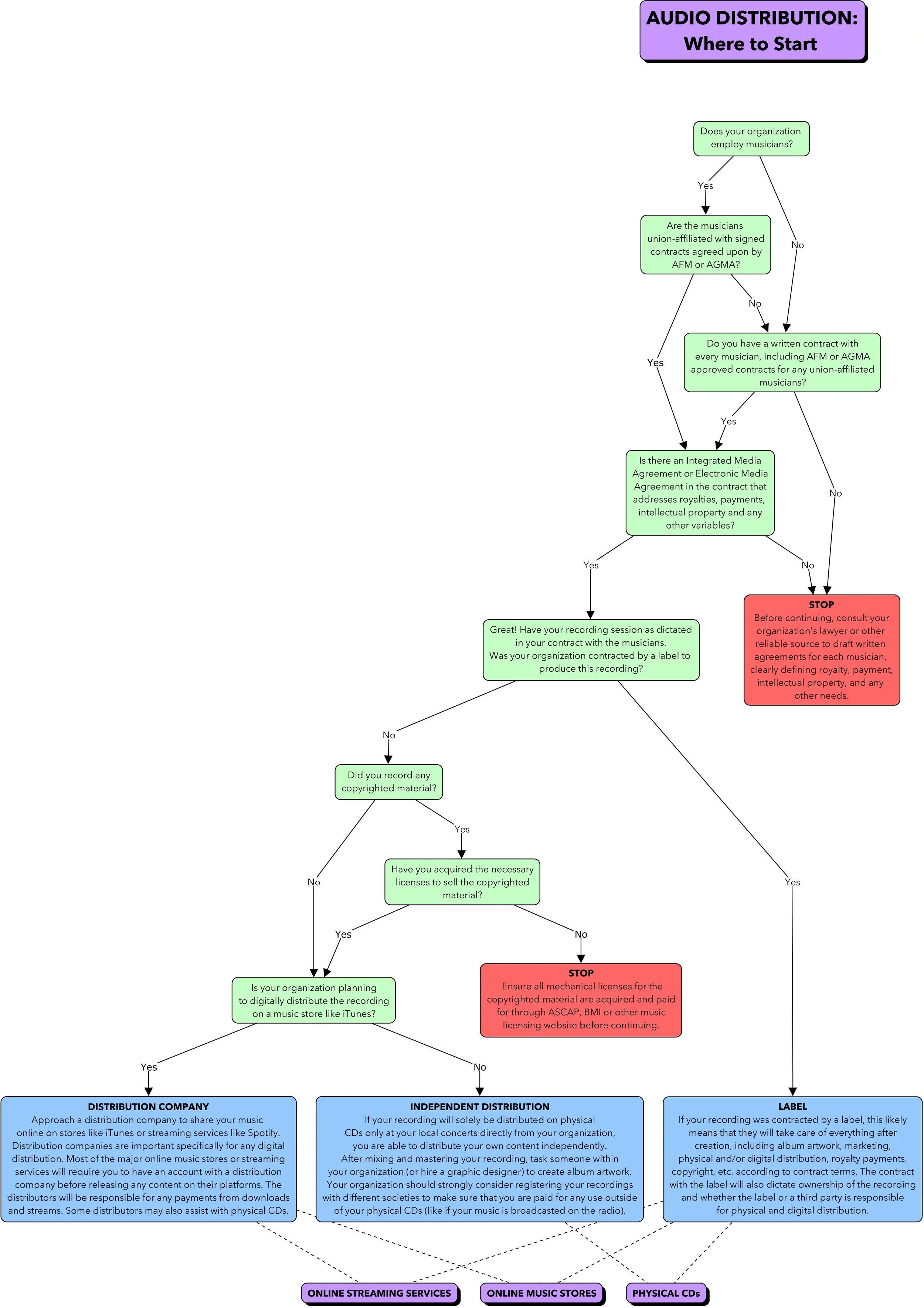
There are many factors that need to be considered before distributing recorded content online, and it may seem daunting. If you are an arts manager wondering how to spark the conversation about distributing your organization's content, the following flowchart can help you get an idea of where to start.
Acronyms:
ASCAP – American Society of Composers, Authors and Publishers
AFM – American Federation of Musicians (union for most symphonies)
AGMA – American Guild of Musical Artists (union for most opera companies, dance companies and choruses)
BMI – Broadcast Music, Inc.
BONUS:
Looking closely at the Nielsen report, digital streaming is quickly outgrowing physical album purchases or even digital downloads, and playlists are becoming a popular way of consuming music. Once your organization has decided the best way for it to digitally distribute its content, look into curating your own Spotify playlists for different events or educational activities.

